辣椒(Capsicum annuum L)是重要的经济作物,辣椒疫病是由辣椒疫霉菌(Phytophthora capsici)引起的重大病害,严重制约辣椒产业的可持续发展。大量使用化学农药导致辣椒疫霉菌产生抗性并造成环境污染和农药残留问题。通过初筛发现纳米硒(nano-Se)对辣椒疫霉菌具有优良的抑制活性(EC50为8 mg/L),但其贮藏稳定性较差。
为了改善纳米硒的贮藏稳定性和进一步提高其生物活性,通过使用天然高分子聚合物——果胶(Pectin)对纳米硒改性以合成不同果胶含量(0.1%、0.5%、1%、2%)的果胶纳米硒(nano-Se@PT)。Nano-Se@PT具有更加优良的生物活性和贮藏稳定性,作用效果随着果胶含量的增加而提升。随着果胶含量增加,nano-Se@PT粒径减小、Zeta电位值升高、热重分解温度升高,且在40℃和70℃条件下贮藏稳定性显著提升。

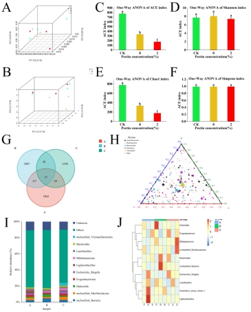
生物活性测定显示nano-Se@PT对辣椒疫霉生物活性优于nano-Se,其EC50为4 mg/L。Nano-Se@PT作用机制为通过吸附菌丝表面,破坏细胞膜、线粒体和细胞核导致辣椒疫霉死亡。非靶向代谢组学分析表明,nano-Se@PT会干扰菌丝生长代谢,改变氨基酸、核苷酸及糖类物质水平。在盆栽实验中,2% nano-Se@PT处理的辣椒植株病情指数最低,防治效果最佳。根际土壤微生物分析显示,nano-Se@PT能招募Bacteroides,Lactobacillus,和Bifidobacterium等有益微生物,增强辣椒植株抗病性和促进生长。本研究为辣椒病害防治提供了新型解决方案,并为植物真菌病害治理提供了新思路。
该成果以“Inhibition mechanism of pectin-modified nano-selenium on Phytophthora capsici and the improvement of the resistance in pepper”为题发表在Carbohydrate Polymers期刊(中科院一区,IF=12.5)上,williamhill英国官网硕士研究生张芷嘉为论文第一作者,孙然锋教授、李栋副研究员为论文通讯作者。本研究得到了国家自然科学基金(22067004)和海南省自然科学基金 (321CXTD436)的支持。
论文原文链接:https://doi.org/10.1016/j.carbpol.2025.123676
(图文:孙然锋,审核:王睿)