
北温带植物地理间断分布是最使人兴奋、最让人着迷的分布格局之一,其形成机制及时空演变一直是生物地理学研究的热点。目前,主要有三种假说来解释其形成机制:北热带起源假说、陆桥假说和走出西藏假说。目前,北温带植物间断分布研究大多集中在东亚-北美间断分布类型,而对欧-亚-北美间断分布类群的生物地理学研究却关注较少。作为北温带间断分布的典型代表,欧-亚-北美间断分布植物的形成机制亟待选取更多类群深入研究。
忍冬属隶属川续断目忍冬科,全球约140种,是重要的观赏和药用植物,呈现典型的欧-亚-北美间断分布,是检验以上三种生物地理假说的理想研究体系。然而,前人的研究多取样较少且基于少数叶绿体片段,未能阐明忍冬属内复杂的系统发生关系,忍冬属的生物地理起源仍不明确。
Journal of Systematics and Evolution (JSE) 2024年第3期发表了williamhill官网王华锋教授团队题为“New insights into infrageneric relationships of Lonicera (Caprifoliaceae) as revealed by nuclear ribosomal DNA cistron data and plastid phylogenomics”的封面文章(https://doi.org/10.1111/jse.13014)。该研究在全球范围广泛取样,基于全叶绿体基因组和核基因(ITS, ETS)推断了忍冬属系统发育与生物地理,在全球范围内获得忍冬属83个样本,代表忍冬属的两个亚属和四个组。研究结果显示叶绿体基因组和核基因组系统发育分析均发现囊管组(Isika)为多系,而忍冬组(Nintooa), 直管组(Isoxylosteum), 和空枝组(Coelxylosteum)的大部分物种在忍冬亚属(Chamaecerasus)内形成单系(图1)。
图1 忍冬属核基因(左)和质体基因组(右)系统发生对照图
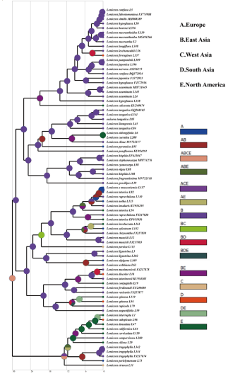
根据全叶绿体基因组数据重建的物种分歧时间结果表明,忍冬属与鬼吹箫属(Leycesteria)的分歧时间发生在约51.3 Ma,忍冬属的冠龄估计为39.5 Ma,忍冬组冠龄为17.1 Ma,直管组的冠龄为13.4 Ma,空枝组的冠龄为12.5 Ma。根据核基因组重建的物种分歧时间表明,忍冬属与鬼吹箫属的分歧时间为39.7 Ma。忍冬属的冠龄估计为30.5 Ma,忍冬组的冠龄为21.3 Ma。直管组的冠龄为16.1 Ma。空枝组的冠龄为10.3 Ma。祖先分布区重建表明(图2),忍冬属或起源于青藏高原,亚洲内陆的干旱化可能促进了忍冬属在该地区的快速辐射演化。与此同时,青藏高原隆起或许造成忍冬属植物在青藏高原及其邻近地区的扩散和近期的快速多样化。综上,本研究结果加深了对忍冬物种多样性进化历史的理解,为进一步开展全球忍冬属的分类学修订奠定了基础。
图2 基于核基因组数据重建忍冬属祖先分布区区的最大分支可信树
论文第一作者为williamhill官网2021级硕士生杨绪龙,美国史密森研究院Jun Wen教授,美国康奈尔大学的Jacob Landis教授与和明尼苏达大学Diego F. Morales-Briones博士等参与了此项研究,研究得到国家自然科学基金面上项目(32270221)等资助。
这是继2021年该团队的封面文章后再次荣膺中科院一区JSE的封面研究论文。研究发现忍冬属或起源于青藏高原,亚洲内陆的干旱化可能促进了忍冬属在该地区的快速辐射演化,为未来全球忍冬属的分类奠定基础。该团队在祖国的最南端传承植物分类并发扬光大,不断拓展分类学的内涵和外延,服务于国家南繁育种,自贸港绿色发展和热带雨林公园国家重大战略和海南地方实际需求。
链接:https://doi.org/10.1111/jse.13014
(图文:王华锋,审核:余文刚)