近日,李雯教授团队在国际知名期刊International Journal of Biological Macromolecules (中科院1区TOP, IF=7.7)上发表了题为“MiMYB1R1-like and MiMYB44-like transcription factors interact with MiGalDHpro to modulate ascorbic acid metabolism during ethylene-mediated mango fruit ripening”的学术论文。该研究得到了国家自然科学基金项目(32360778)和williamhill官网芒果产业技术体系的经费支持。

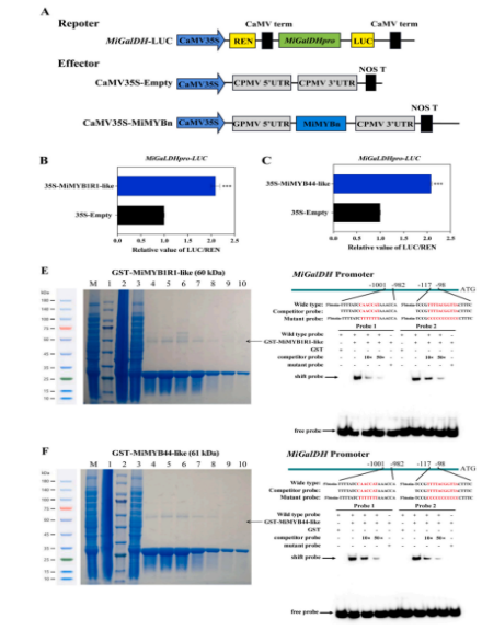
芒果(Mangifera indica L.)是富含抗坏血酸(AsA)的呼吸跃变型果实,其快速成熟过程由乙烯信号驱动,乙烯在调节AsA代谢中起着关键作用。本研究探讨了在乙烯介导的成熟过程中,MiMYB1R1-like和MiMYB44-like对MiGalDH的转录调控。结果表明,乙烯处理加速了成熟过程,并显著降低了GalDH的活性,导致AsA水平下降。RNA-seq分析显示,乙烯上调了MiMYB1R1-like,同时下调了MiMYB44-like。进一步的Y1H、EMSA和双荧光素酶实验证实了这两种转录因子可直接结合到MiGalDH启动子上以调控其表达。MiMYB1R1-like和MiMYB44-like的基因沉默(VIGS)显著降低了MiGalDH的表达和AsA含量,但提高了GalDH的活性,表明AsA再生增强以维持氧化还原的平衡。MiMYB1R1-like的过表达维持了GalDH的活性并促进了AsA的生物合成,而MiMYB44-like的过表达则表现出阶段特异性效应。总体而言,研究结果揭示了MiGalDH在AsA代谢中的关键作用,并确定了MiMYB1R1-like和MiMYB44-like作为重要的转录因子在芒果AsA代谢中发挥关键作用。这项研究为乙烯诱导的成熟和AsA代谢的转录调控提供了新的见解,为改善果实营养品质和延长货架期提供了目标。



全文链接https://doi.org/10.1016/j.ijbiomac.2025.141902
(图文:李雯,审核:王睿)